| 设为首页 | 加入收藏 | 联系我们  
首页 关于协会 党群工作 新闻动态 科技创新奖 诚信论坛 品牌建设 评价自律 信用评价 会员专区 信息公开 下载中心 联系我们
 
  文件通知
 
返回文件通知列表
  您的位置:文件通知

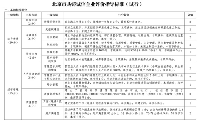
关于征集 2023 年度“北京市共铸诚信企业”的通知

 
发布日期: 2023年10月20日

 

 

 

 

 

© 2009 Power by 北京企业评价协会,All Rights Reserved.    京ICP备09082903号